谷歌同意支付6800万美元和解一起诉讼,该诉讼声称谷歌的声控助手对智能手机用户进行了不当监视,侵犯了他们的隐私。 周五晚间,谷歌向加州圣何塞联邦法院提交了一份初步集体诉讼和解协议,该协议需要获得美国地区法官贝丝·拉...
-
发布了文章 2026-01-27
谷歌以6800万美元和解谷歌助手隐私诉讼案
-
发布了文章 2026-01-20
消费贷贴息政策升级!信用卡分期能减息,三四线城市受益更明显
近日,财政部、中国人民银行、金融监管总局三部门发布《关于优化实施个人消费贷款财政贴息政策有关事项的通知》(下称《通知》),进一步优化个人消费贷款财政贴息政策,将个人消费贷款财政贴息政策实施期限延长至2026年底,并将信用...
-
发布了文章 2026-01-20
旭日企业获董事长杨振鑫增持6万股 每股作价1.39港元
香港联交所最新资料显示,1月16日,董事长杨振鑫增持旭日企业(00393)6万股,每股作价1.39港元,总金额为8.34万港元。增持后最新持股数目约为9.58亿股,最新持股比例为63.87%。...
-
发布了文章 2026-01-07
紫金矿业现2笔大宗交易 合计成交31.81万股
紫金矿业1月6日大宗交易平台共发生2笔成交,合计成交量31.81万股,成交金额1196.06万元。成交价格均为37.60元。 进一步统计,近3个月内该股累计发生17笔大宗交易,合计成交金额为14.42亿元。 证券时报·数...
-
发布了文章 2026-01-03
酒价内参1月3日价格发布 市场延续下行整体价格再创近期新低
新浪财经“酒价内参”重磅上线 知名白酒真实市场价尽在掌握 新浪财经“酒价内参”过去24小时中收集的数据显示,中国白酒市场十大单品的终端零售均价在新年第三天继续下行,整体价格进一步下探。如果十大单品各取一瓶整体打包售卖,今...
-
发布了文章 2025-12-29
洞察2025|“小河沟里捞大鱼”:保险代理人的新“开门红”
来源:北京商报 作者:胡永新 年末,保险公司的“开门红”如火如荼。近日的北京,气温又降低了几度,高宏(化名)频繁赶往见客户的路上。没有明确的起跑线,也看不到终点,一年一度的“开门红”被她视为一场战线被不断拉长的耐...
-
发布了文章 2025-12-16
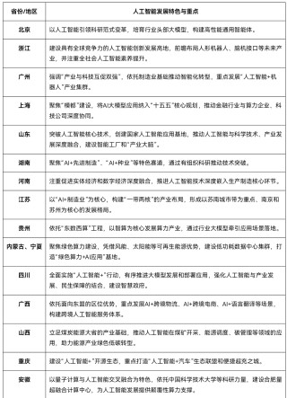
地方政府加快布局“人工智能+”,瞄准差异化竞争和协同发展
炒股就看金麒麟分析师研报,权威,专业,及时,全面,助您挖掘潜力主题机会! 界面新闻记者 | 张一诺 人工智能作为引领新一轮科技革命和产业变革的战略性技术,已成为重塑经济结构、加速动能转换的核心引擎。《中共中央关于...
-
发布了文章 2025-12-11
瑞银:降巨子生物评级至“中性” 削目标价至39.5港元
瑞银发布研报称,将巨子生物(02367)评级由“买入”降至“中性”,主要因短期收入及利润前景的不确定性增加。同时,将2025至27年盈利预测下调25%至41%,期内收入预测降介乎20%至36%,目标价由79.5港元大削...
-
发布了文章 2025-12-08
国泰海通:降名创优品目标价至55.50港元 评级“增持”
国泰海通发布研报称,考虑名创优品(09896)海外直营店仍在投入阶段,下调公司2025-27年经调整归母净利润至29.98/34.74/41.79(-0.24/-0.68/-0.01)亿元人民币。考虑公司国内及海外经营...
-
发布了文章 2025-11-05
商务部部长王文涛会见澳大利亚贸易部长法瑞尔
王文涛部长会见澳大利亚贸易部长法瑞尔 11月4日,商务部部长王文涛在上海会见率团参加进博会的澳大利亚贸易部长法瑞尔。双方就中澳经贸关系以及各自关心的多双边经贸议题交换意见。...
-
发布了文章 2025-11-01
消息人士:欧佩克+或同意12月小幅增产13.7万桶/日
三位知情人士表示,欧佩克+预计将在周日同意12月再次小幅上调石油产量目标。在预测明年可能出现供应过剩的背景下,该组织正在放缓此前为夺回市场份额而采取的增产步伐。 自4月以来,欧佩克+已将产量目标上调逾270万桶/日,...
-
发布了文章 2025-06-20
英国央行副行长Lombardelli:中东紧张局势“令人深感担忧”
英国央行副行长Clare Lombardelli称,中东紧张局势升级“令人深感担忧”,该行正在密切关注事态发展。 Lombardelli在接受媒体采访时发表上述讲话,此前英国央行周四决定将利率维持在4.25%。 ...
-
发布了文章 2025-06-16
国家统计局城市司首席统计师王中华:5月份各线城市商品住宅销售价格同比降幅继续收窄
国家统计局城市司首席统计师王中华解读2025年5月份商品住宅销售价格变动情况统计数据 5月份各线城市商品住宅销售价格同比降幅继续收窄 ——国家统计局城市司首席统计师王中华解读2025年5月份商品住宅销售价格变动情况统计...
-
发布了文章 2025-06-16
佑驾创新委任谭晓钧为联席公司秘书
佑驾创新(02431)公布,林颖芝因工作调整原因辞任该公司联席公司秘书、授权代表及法律程序代理人,谭晓钧已获委任为联席公司秘书,自2025年6月13日起生效。...
-
发布了文章 2025-06-12
美国银行预计市场业务将实现连续第13个季度收入增长
美国银行首席执行官布莱恩・莫伊尼汉周三表示,该行预计其市场业务可能实现连续第 13 个季度的收入增长,且第二季度投行业务费用可能高达 12 亿美元。 他在一场会议上对投资者称:“本季度,我们预计市场业务将实现中高个位...
-
发布了文章 2025-06-08
美国恢复处理哈佛国际学生签证
【#美国恢复处理哈佛国际学生签证#】当地时间6月7日,据《华盛顿邮报》报道,美国国务院于6日晚上7点55分发出电报,指示全球各地使领馆恢复为准备赴哈佛大学就读的国际学生办理签证,撤销了5日发出的拒绝此类申请的指示。#美国...
-
发布了文章 2025-04-21
电力技术出海成效显著 多家A股公司受益沙特柔直大单
中国在电力技术装备领域的强大实力和领先地位愈发获得世界认可。去年7月,国家电网旗下中国电力技术装备有限公司(下称“电力装备” ,与沙特国家电力公司签署了沙特中西以及中南柔性直流换流站项目(统称“沙特柔直项目” 的总承包合同。...
-
发布了文章 2025-04-12
周五热门中概股多数上涨 理想汽车涨4.4%,小鹏汽车涨11.3%
周五热门中概股多数上涨。纳斯达克中国金龙指数(HXC)收高1.73%。 上涨股当中(按市值从高到低),台积电涨3.94%,阿里巴巴涨3.41%,拼多多涨2.43%,网易涨5.36%,京东涨2.36%,携程涨1.00%...
-
发布了文章 2025-04-10
国有六大行正加大股票回购增持贷款业务推进力度 全力支持上市公司股票回购增持专项行动
原标题:工行、农行、中行、建行、交行、邮储银行发声:全力支持! 来源:金融时报 《金融时报》记者日前从六家国有大行处了解到,各家银行正加大股票回购增持贷款业务推进力度,全力支持上市公司股票回购增持专项行动,为实体...
-
发布了文章 2025-04-05
赛峰集团18亿美元收购柯林斯业务获欧盟反垄断批准
法国发动机及飞机设备制造商赛峰集团周五获得了欧盟反垄断监管机构的批准,其以 18 亿美元收购柯林斯宇航公司飞行控制业务的交易得以推进,此前赛峰集团承诺出售其在北美的一项作动器业务。 赛峰集团于 2023 年宣布了这一...











