登录新浪财经APP 搜索【信披】查看更多考评等级
来源:@国际金融报微博
玩具公司豪赌光伏产业,沦为最惨跨界者, 被江西国资接管的*ST沐邦(维权)(下称“沐邦高科”)又有了新烦恼。
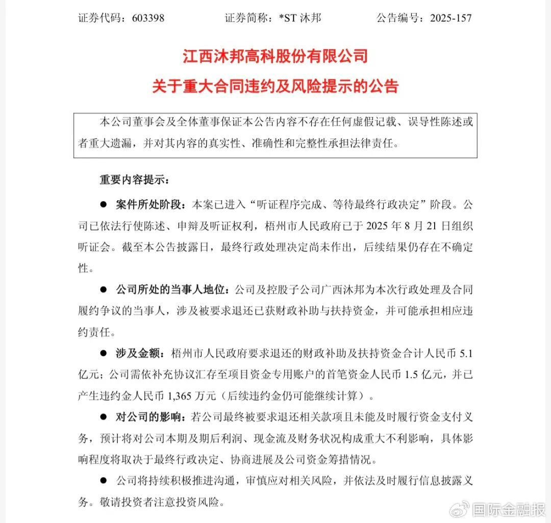
近日,沐邦高科披露重大合同违约及风险提示,因10GW光伏电池项目长期未能按约推进,梧州市人民政府要求公司退还已拨付的财政补助及扶持资金合计5.1亿元。

有业内人士表示,梧州市人民政府要求退还财政补助的举动可能会对江西国资当前进行的沐邦高科化债进程产生直接不利影响。
资料显示,沐邦高科原为广东邦宝益智玩具,2021年迁址江西并更名,2022年收购豪安能源进军光伏。在跨界之前,沐邦高科曾经在益智玩具领域占据一席之地,被誉为“中国版乐高”。跨界后一路激进扩产,先后在南昌安义、湖北鄂州、广西梧州、安徽铜陵、山西忻州等地规划了TOPCon电池片、硅片硅棒扩产项目,总投资额一度高达270亿元。
多次对地方政府违约
在巅峰时期跨界光伏后,沐邦高科陷入多重困境,如今还被广西梧州政府要求退还5.1亿元财政补助。
公告显示,2022年7月20日,*ST沐邦与梧州市人民政府签署《10GW TOPCon光伏电池生产基地项目投资合同书》,并于2023年12月19日签署补充协议,随后收到补助资金2.7亿元及扶持资金2.4亿元,合计5.1亿元。
然而,项目长期没有进展。2025年7月1日,当地政府向沐邦高科下发行政决定事先告知书,责令沐邦高科及相关子公司退还已获得的财政补助及扶持资金合计5.1亿元,并承担相应违约责任。
此后,地方政府与其签了一份新协议,但沐邦高科再次违约。根据补充协议,约定公司应于8月4日前将首笔资金1.5亿元汇存至项目资金专用账户。因未能履行该义务,沐邦高科于11月14日收到粤桂合作特别试验区(梧州)管理委员会出具的警示函,指出沐邦高科未按约定履行资金汇存义务,要求尽快支付1.5亿元款项及相应违约金1365万元,并且违约金还在持续增加。
最后一根稻草降临
沐邦高科方面提示,若未能及时履行资金支付义务,可能对公司本期及期后利润、现金流、资产负债结构及持续经营能力构成重大不利影响,并可能面临行政诉讼、司法强制执行等法律程序。公司方面表示正积极沟通协商,推动项目有序进行,并努力筹措资金。
有投资人士表示,业绩难有起色,加上被地方政府追债,该公司可能“脱帽”无望。
数据显示,前三季度,沐邦高科营收2.27亿元,同比下降9.48%;归母净利润亏损3.56亿元,同比扩大15.31%。单看第三季度,虽然营收同比涨了128.93%,但亏损依然达到1.43亿元,资产负债率为82.22%。
公司不仅主业在亏损,三季度还因处置资产产生了超过5500万元的损失。最致命的是,账上现金仅剩不到5000万元,但短期有息负债(短期借款+一年内到期的非流动负债)高达约3.69亿元,完全无法覆盖。
根据当前的风险因素看,该股退市风险较高。如果全年营收低于3亿元,或者利润、扣非净利润为负,又或者财报被出具非标意见,公司股票可能终止上市。目前公司还因涉嫌财务虚假披露被证监会立案调查。
根据公告,沐邦高科在披露2024年报后,已被大华会计师事务所出具非标准审计意见,股票因2024年营收未达及格线等因素而披星戴帽。2025年6月23日,上交所对沐邦及其董事长、代董秘廖志远、财务总监汤晓春予以公开谴责,直指该公司2024年业绩预告存在严重信息披露违规,未能准确提示退市风险,对投资者决策造成重大误导。
债务重组或遭遇冲击
自2025年6月江西国资介入预期升温以来,沐邦高科股价出现波动,市场对其重整前景持观望态度。截至12月22日,沐邦高科股价报收7.82元/股,微涨0.39%,市值为33.9亿元。
沐邦高科是2024年表现突出的光伏牛股之一,2024年其股价曾从11.11元一路涨到34.69元,其间,沐邦高科还在大涨前推出控股股东增持0.5亿—1亿元股份的计划。然而,截至2025年3月,沐邦高科控股股东并未增持,存在明显欺诈投资者行为。
值得注意的是,11月20日,南昌中院决定对沐邦高科、沐邦新能源控股启动预重组并指定了临时管理人。目前股权划转和债务化解正在推进中,预计2025年底至2026年初完成重整,届时公司控股权可能会发生变化。
据悉,江西国资计划承接沐邦高科约34.8亿元债务,综合资金需求约20亿元,目前已通过南昌肯达贸易(国资持股49%)向大股东借款5亿元,作为重整的前置动作。安徽国资也通过铜陵高新企航直接持股1781.7万股(占4.10%),并持有沐邦新能源控股质押的5800万股(占13.39%),合计影响17.49%表决权。
根据资料,江西国资创新发展基金计划通过代偿廖志远1.4亿元债务,取得邦领国际质押的5583万股(占总股本12.89%),完成后将成为沐邦高科公司第一大股东。
从当前的化解债务进程看,梧州市人民政府要求退还5.1亿元财政补助的举措,可能会对江西国资的化债进程产生影响。若沐邦高科最终需退还5.1亿元补助,再加上违约金,合计款项可能高达6.6亿元,而沐邦高科目前的净资产仅剩6.4亿元,账上现金流也仅有5000万元。



发表评论
2025-12-23 23:54:10回复
2025-12-23 22:11:49回复
2025-12-23 16:14:27回复
2025-12-23 14:02:46回复