炒股就看金麒麟分析师研报,权威,专业,及时,全面,助您挖掘潜力主题机会!
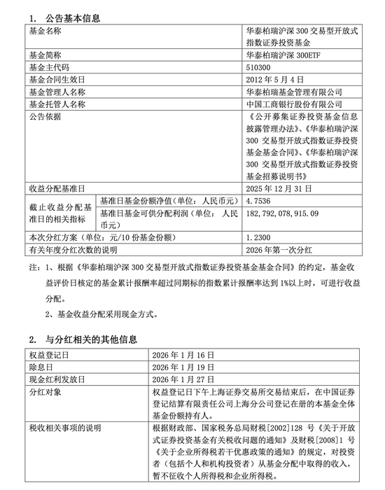
1月11日晚间,华泰柏瑞基金发布公告称,沪深300ETF华泰柏瑞(510300)将以2025年12月31日为收益基准日,进行2026年第一次分红,权益登记日为2026年1月16日。值得注意的是,该ETF分红方案为1.23元/10份基金份额,创下了该ETF自2012年5月上市以来的新高。
Wind数据显示,自上市以来,截至2025年末,沪深300ETF华泰柏瑞(510300)共计分红13次,分红总金额超165亿元。其中,2025年,该ETF分红金额高达超83亿元。若按照最新基金份额粗略估算,此次该ETF的分红金额在110亿元左右。




发表评论
2026-01-12 16:08:13回复
2026-01-12 11:18:00回复
2026-01-12 08:42:58回复