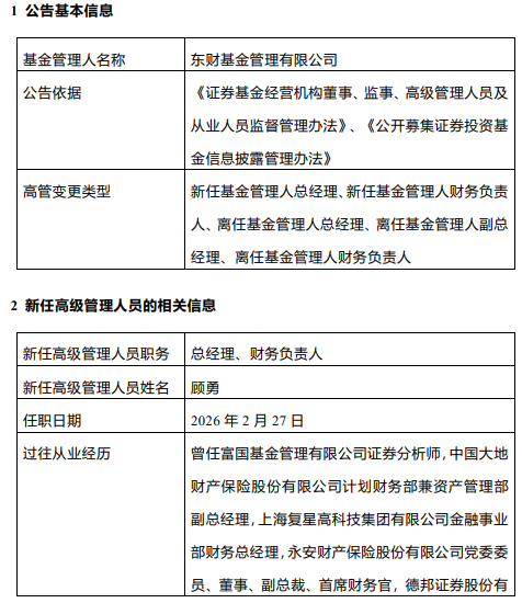
2月28日,东财基金管理发布高级管理人员变更公告,沙福贵因工作安排离任总经理、财务负责人,副总经理顾勇升任公司总经理、财务负责人,任职日期2026年2月27日。同日,沙福贵亦不再担任公司第三届董事会董事职务,由顾勇接任董事席位。


“老将”顾勇掌舵:复合履历覆盖券商、保险、公募
公告显示,新任总经理顾勇拥有丰富的跨领域从业经验。他早年曾任富国基金管理有限公司证券分析师,后转战保险领域,历任中国大地财产保险股份有限公司计划财务部兼资产管理部副总经理,永安财产保险股份有限公司党委委员、董事、副总裁、首席财务官。
此后,顾勇进入券商及金控平台,先后担任上海复星高科技集团有限公司金融事业部财务总经理、德邦证券股份有限公司高级总裁助理兼科技金融部总经理、副总裁,以及华安证券股份有限公司副总裁。2025年3月,顾勇加盟东财基金出任副总经理,彼时其从华安证券副总裁任上加盟曾引发业内关注。此次升任总经理,距离其加入公司恰好一年。
顾勇拥有研究生学历、硕士学位,已取得基金从业资格。此番接任后,他将全面主持公司经营管理工作,并兼任财务负责人。
沙福贵任职四年半离任:任内公司规模突破500亿,跻身行业中游
离任总经理沙福贵自2021年8月起担任东财基金总经理,任职时长四年半有余,期间还曾于2024年7月起兼任财务负责人、2026年1月起代任督察长。
回溯沙福贵的职业履历,他曾任湘财证券股份有限公司财务总监、天安财产保险股份有限公司资产管理中心副总经理、东方财富证券股份有限公司副总经理兼西藏东方财富投资管理有限公司总经理等职。2021年加盟东财基金后,他带领公司经历了规模跨越式增长,由31.41亿元增至576.0亿元。

据公开数据,东财基金成立于2018年10月26日,是东方财富证券全资设立的子公司。截止2025年底,资产规模576.0亿元。排名71/164位。值得注意的是,2月13日,公司刚刚完成督察长更替,原总经理助理倪永彪升任督察长,沙福贵不再代任。时隔两周,总经理一职也完成交接。

与此同时,公司近12个月内董事会也同步调整。2月27日,股东东方财富证券作出决定,沙福贵不再担任第三届董事会董事,聘任顾勇进入董事会。当前东财基金董事会成员为:戴彦、李进、顾勇、李鹏飞、罗妍、董毅。

对于此次人事调整,公司在公告中表示,相关变更事项已经董事会审议通过,并按规定完成备案。沙福贵离任后的具体去向,公告仅披露为“另有安排”。



发表评论
2026-02-28 13:30:14回复
2026-03-01 00:40:34回复
2026-02-28 15:41:08回复